
Група тайванських науковців повідомила про прорив у відновленні росту волосся, який може стати основою для створення ефективних методів лікування облисіння.
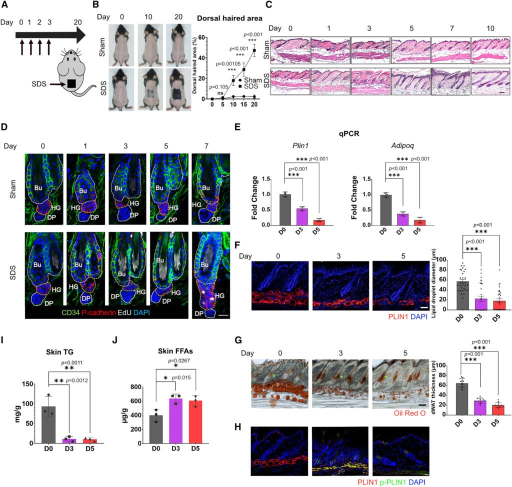
Результати дослідження, опублікованого у науковому журналі Cell Metabolism, показали, що активація процесу ліполізу у жирових клітинах шкіри сприяє повторному росту волосся всього за 20 днів — щоправда, поки що тільки у лабораторних мишей.
Як це працює

Під час експериментів дослідники з Тайваню виявили, що розщеплення жиру у клітинах шкіри активує стовбурові клітини епітелію, які відповідають за оновлення волосяних фолікулів.
У результаті цього процесу у піддослідних мишей відновився активний ріст волосся протягом трьох тижнів.
Вчені пояснюють, що жирова тканина шкіри відіграє важливу роль у регенерації волосся, оскільки продукує сигнальні молекули, які запускають механізм пробудження «сплячих» стовбурових клітин.
Потенціал для медицини людини
Хоча поки що досліди проводилися лише на тваринах, автори дослідження вважають, що відкриття може мати велике значення для розробки нових терапевтичних методів лікування облисіння та випадіння волосся у людей.
Якщо результати підтвердяться під час клінічних випробувань, цей підхід може стати альтернативою традиційним методам — таким як трансплантація волосся або гормональна терапія.

